
昨日,公安部发布了新修订的《机动车驾驶证申领和使用规定》(公安部令第123号)。同时,为贯彻落实国务院《校车安全管理条例》,公安部发布了《关于修改〈机动车登记规定〉的决定》(公安部令第124号)。其中,关于校车驾驶人管理的规定和124号令自发布之日起施行,123号令中的其他规定将于2013年1月1日起施行。
■ 新规解读
1 取消“过井盖”单边桥项目
【新规】
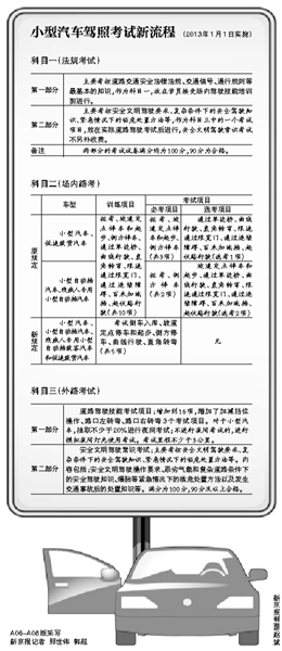
新发布的《机动车驾驶证申领和使用规定》,取消了小型汽车桩考两个桩位之间的移库、通过连续障碍、单边桥等现实生活中应用性不强的考试项目。调整后,小型汽车场地考试项目由原来的“训练10项、考试4项”改为“训练和考试均为5项”,即倒车入库、坡道定点停车与起步、侧方停车、曲线行驶和直角转弯。场地考试中用标线替换现有的标杆,更加贴近实际道路场景。
【解读】
公安部交管局表示,此前规定,小型汽车科目二训练项目共10项,包括桩考、坡道定点停车和起步、侧方停车、通过单边桥、曲线行驶、直角转弯、限速通过限宽门、通过连续障碍、百米加减挡、起伏路行驶。考试其中的4项,必考项目为桩考、坡道定点停车和起步、侧方停车3项,其他项目中随机选考1项。
通过调研发现,小型汽车科目二考试存在部分考试项目针对性不强,如通过连续障碍、通过单边桥等现实生活中已不常用,学员大多靠背口诀应试。为提高考试的实用性,123号令优化了小型汽车科目二考试项目:一是简化了桩考考试线路,改为倒车入库,取消移库要求。二是将百米加减挡、起伏路行驶等调整至实际路考中。三是取消限速限宽门、通过连续障碍、通过单边桥3个项目。
此外,科目二场地考试中,将用施划标线替换现有的标杆,防止考生以标杆为基准点背口诀应试,使考试更贴近实际场景。